2017年暑假,南粤师生在国内外青少年科技赛场可是捷报频频。广东学子勇夺国际数学和信息学奥赛2金1银,中山市成功举办第17届中国青少年机器人竞赛,我省取得10金13银6铜的好成绩,全国少儿发明奖和四模一电等各类竞赛中摘金夺银,尽展雄风。在刚刚结束的全国规模最大、层次最高、最具导向性的第32届全国青少年科技创新大赛上,我省师生“粤”拼“粤”出彩,取得优异成绩,总体成绩继续稳居全国前茅。

开幕式现场
8月14日至19日,由中国科协、教育部等九部门共同主办的第32届全国创新大赛在浙江省杭州市隆重举行。中共中央政治局委员、国家副主席李源潮;全国政协副主席、中国科协主席、科技部部长万钢以及主(承)办单位领导出席。全国31个省市区、兵团和港澳地区34支代表队700多名师生参加青少年和科技辅导员创新项目的终评展示活动,20多个国家和地区的青少年代表参赛。

省科协副主席吴焕泉亲临赛场鼓励我省师生
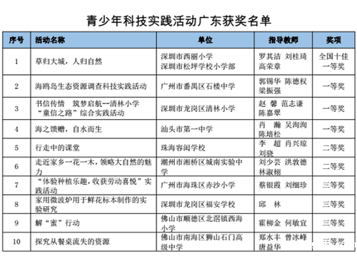
我省参赛师生参加全国赛四大项目角逐,在含金量最高的青少年创新项目中,喜获一等奖5项、二等奖5项、三等奖7项、专项奖9项,一等奖数量位居全国第三;科技实践活动项目获一等奖4项、二等奖2项、三等奖4项,其中深圳市西丽小学和深圳市松坪学校小学部的《草归大城 人归自然》还喜获全国十佳科技实践活动;少儿科幻画获一等奖9幅、二等奖10幅、三等奖11幅;科技辅导员创新项目获二等奖3项,三等奖6项。

全国十佳实践活动颁奖
粤创新,粤快乐,粤成长。广东师生在国内外科技赛事中取得优异成绩,继续稳保全国前列,离不开全省各级部门、学校以及广大师生的共同努力和积极参与,真诚期待更多青少年都来创玩科技,放飞梦想。

广东队全家福
附录:全国赛广东获奖名单



